PRODUCT

产品列表

Information

企业信息

公司名称:广西短剧视界文化传媒有限公司

法人代表:单永刚

注册地址:中国(广西)自由贸易试验区南宁片区凯旋路16号广西裕达集团南宁五象总部基地1号办公楼十四层1401号房A1区36号

所属行业:软件和信息技术服务业

更多行业:软件和信息技术服务业,信息传输、软件和信息技术服务业

经营范围:许可项目:网络文化经营;第二类增值电信业务;广播电视节目制作经营(依法须经批准的项目,经相关部门批准后方可开展经营活动,具体经营项目以相关部门批准文件或许可证件为准)一般项目:技术服务、技术开发、技术咨询、技术交流、技术转让、技术推广;信息系统集成服务;信息技术咨询服务;信息咨询服务(不含许可类信息咨询服务);广告设计、代理;广告制作;品牌管理;平面设计;组织文化艺术交流活动;图文设计制作;文艺创作;企业管理;企业形象策划;企业管理咨询(除依法须经批准的项目外,凭营业执照依法自主开展经营活动)

INTRODUCTION

企业简介

-

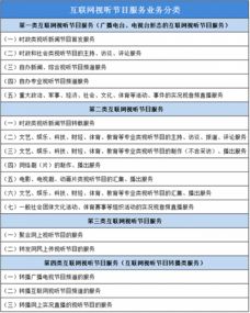
广播电视节目制作许可证 合法经营与内容创新的基石

Contact

联系我们

电话:-

网址:www.duanjushijie.com

地址:中国(广西)自由贸易试验区南宁片区凯旋路16号广西裕达集团南宁五象总部基地1号办公楼十四层1401号房A1区36号

访客留言